DOMA Accessibility App

UI/UX Course Project

The David Owsley Museum of Art at Ball State University is a staple of art education in the Muncie community, featuring artworks from around the world. The current issue is lack of physical and digital accessibility due to outdated architecture and lack of proper time and funding to update digital spaces.

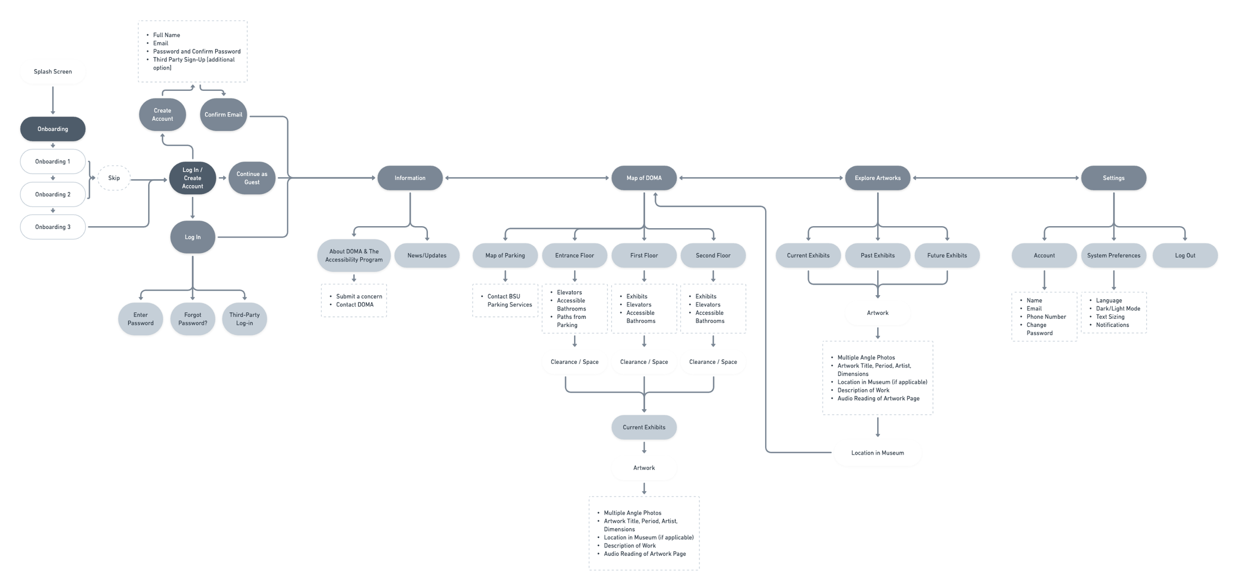
Physical barriers, such as lack of proper space, within the museum can hinder visitors who use wheelchairs or other physical aids from getting the full experience of appreciating art up-close. The goal of this app was to not only create an easy-to-use digital platform to explore artwork, but to give users a tool to appreciate the fine details of the works the museum has to offer, regardless of physical limitations in the museum itself.

Research & Development

Target Audience:

Wheelchair users of all ages interested in investigating the art at the David Owsley Museum of Art.

Problem:

Some displays in the museum limit up-close access for wheelchair users, and online photos of these displays are often poor quality. On this same database, information about exhibits are not displayed effectively.

Solution:

  • Detailed shots of artwork at a higher eye level

  • Interactive map with details of exhibits

  • Information about permanent, rotating, and upcoming exhibits and their locations (if applicable)

  • Bottom-heavy design for one handed usage and a smaller required range of motion

Intentional Design

The app has features such as large navigation buttons that are focused at the bottom of
the screen so users can rest their phone on their lap or use only one hand and be able to navigate the app with ease. The main feature of the app, however, is a map of the museum that the users always have with them. This is a problem that is prevalent in the physical space of DOMA: large scale maps are located in strange spaces, making it hard to navigate the museum. The map featured within the app indicates what exhibits are on each floor,
so that visitors can easily decide where they want to explore next.